
热门栏目
自选股
数据中心
行情中心
资金流向
模拟走动
客户端
每经剪辑 毕陆名
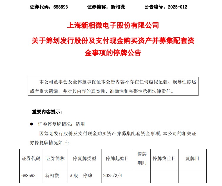
3月3日晚间,新相微(SH688593,股价:22.92元;总市值:105.3亿元)露出公告称,公司正在筹商以刊行股份及支付现款的边幅购买深圳市爱协生科技股份有限公司(以下简称“爱协生”)适度权并同期召募配套资金,经公司与筹商各方的初步疏浚,本次走动初步预测组成紧要钞票重组。
新相微默示,经公司苦求,公司股票已于3月3日开市起停牌,并将于3月4日起链接停牌,预测停牌(累计)时刻不杰出5个走动日。
2024年11月,英唐智控曾筹商收购爱协生,不外曩昔11月底,公司默示,由于走动联系方未能最终就本次走动决策以及异日家具计策发展路标达成共鸣,各方决定拒绝筹商本次走动事项。
拟购爱协生背后,新相微连年来功绩承压澄澈,公司2022年、2023年好意思满包摄净利润均处于同比下滑景况,此外,2024年前三季度公司好意思满包摄净利润仅342.3万元,同比着落89.35%。
据了解,爱协生成立于2011年,是一家专注于东谈主机交互边界的芯片蓄意和惩处决策提供商,亦然国度级专精特新“小巨东谈主”企业。该公司以显触交互、传感、图像处理等中枢时刻为撑捏,围绕各样移动智能末端、智能家居、智能物联等诳骗场景为客户提供芯片及惩处决策,2022年营业额冲突8亿元。爱协生曾于2022年9月进行上市指点备案,但而后无本体说明。
当今,新相微已与梁丕树、深圳市世东谈主合讨论企业(有限合资)就收购爱协生股权事项签署了《股权收购意向左券》。
据不皆备统计,近日来,天元宠物、至正股份、华润三九、至纯科技、实达集团、广联航空、群兴玩物、亿华通、腾景科技、圣湘生物、川发龙蟒、达威股份、禾丰股份、东睦股份、中央市场、温州宏丰(维权)等在内的多家A股上市公司露出并购重组公告偏激说明。
3月2日晚间,天元宠物(301335)发布公告称,公司正在筹商通过刊行股份及支付现款边幅购买淘通科技控股权并召募配套资金事项。公司股票自2025年3月3日(星期一)开市起运行停牌,预测停牌不杰出10个走动日。想法公司淘通科技曾在2023年6月进行上市指点备案。
2月28日,至纯科技(603690)称拟通过刊行股份及支付现款的边幅购买北京威顿海外交易有限公司等24名走动对方捏有的威顿晶磷83.78%股份,并向不杰出35名恰当要求的特定对象刊行股份召募配套资金。走动完成后,威顿晶磷将成为公司控股子公司。而收购想法威顿晶磷,曾于2023年9月进行上市公司指点备案。
2月26日,川发龙蟒(002312)发布公告,拟以4.32亿元收购天宝动物养分科技股份有限公司60%股份,收购想法天宝公司曾于2021年4月报送指点备案材料,然而在2023年11月晦止审查。
逐日经济新闻概述上市公司公告
免责声明:本文内容与数据仅供参考,不组成投资提出,使用前请核实。据此操作,风险自担。
封面图片开头:视觉中国赌钱赚钱app
海量资讯、精确解读,尽在新浪财经APP